LOGO

Ingenieurbüro Gasperowicz

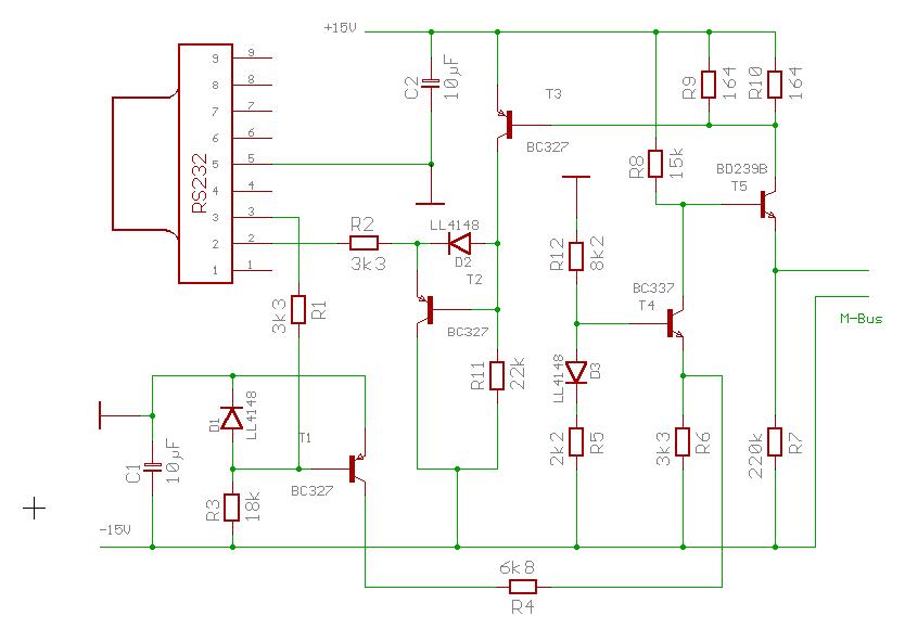
M-Bus Pegelwandler

Ein einfacher M-Bus Pegelwandler

Diese einfache Schaltung kann bis zu 6 M-Bus Geräte betreiben. Als Spannungsversorgung braucht die Schaltung ein symmetrisches Netzteil mit +/- 15 Volt. Das Netzteil muss eine Strombegrenzung von etwa 100 mA aufweisen. Im Kurzschluß-Fall an der M-Bus Leitung fließt der Kurzschlußstrom durch den Transistor T5.
Professionelle Pegelwandler können Störungen ausfiltern und einzelne Bitzellen rekonstruieren. Nur so lassen sich Entfernungen von mehreren Hundert Metern Buskabel und eine Last von bis zu 250 Geräten bewerkstelligen.

Einfacher M-Bus Pegelwandler Einfacher M-Bus Pegelwandler

Bauteile

T1, T2, T3 : BC327
T4 : BC337
T5 : BD239 B
D1, D2, D3 : 1N4148
C1 und C2 : 10uF / 25V
R1, R2, R6 : 3,3 k
R3 : 18 k
R4 : 6,8 k
R5 : 2,2 k
R7 : 220 k
R8 : 15 k
R9, R10 : 164 Ohm
R11 : 22k
R12 : 8,2 k
BD239B BC337 BC327 BC327, BC 337 - Ansicht von unten